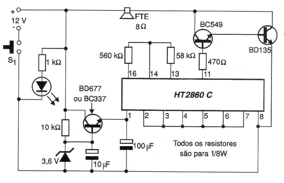
This 2002 documentation circuit is suitable for automotive use. The circuit is based on an integrated that is not common today and has a medium power stage with a BD135.
We found this high gain circuit with the LM381 preamplifier in a Radio Electronics from February 1990....
We can produce pulses controlled through this circuit that can function as a shield if powered by a...
If mounted with SMD components, this transmitter will be so small that it can be installed inside a...