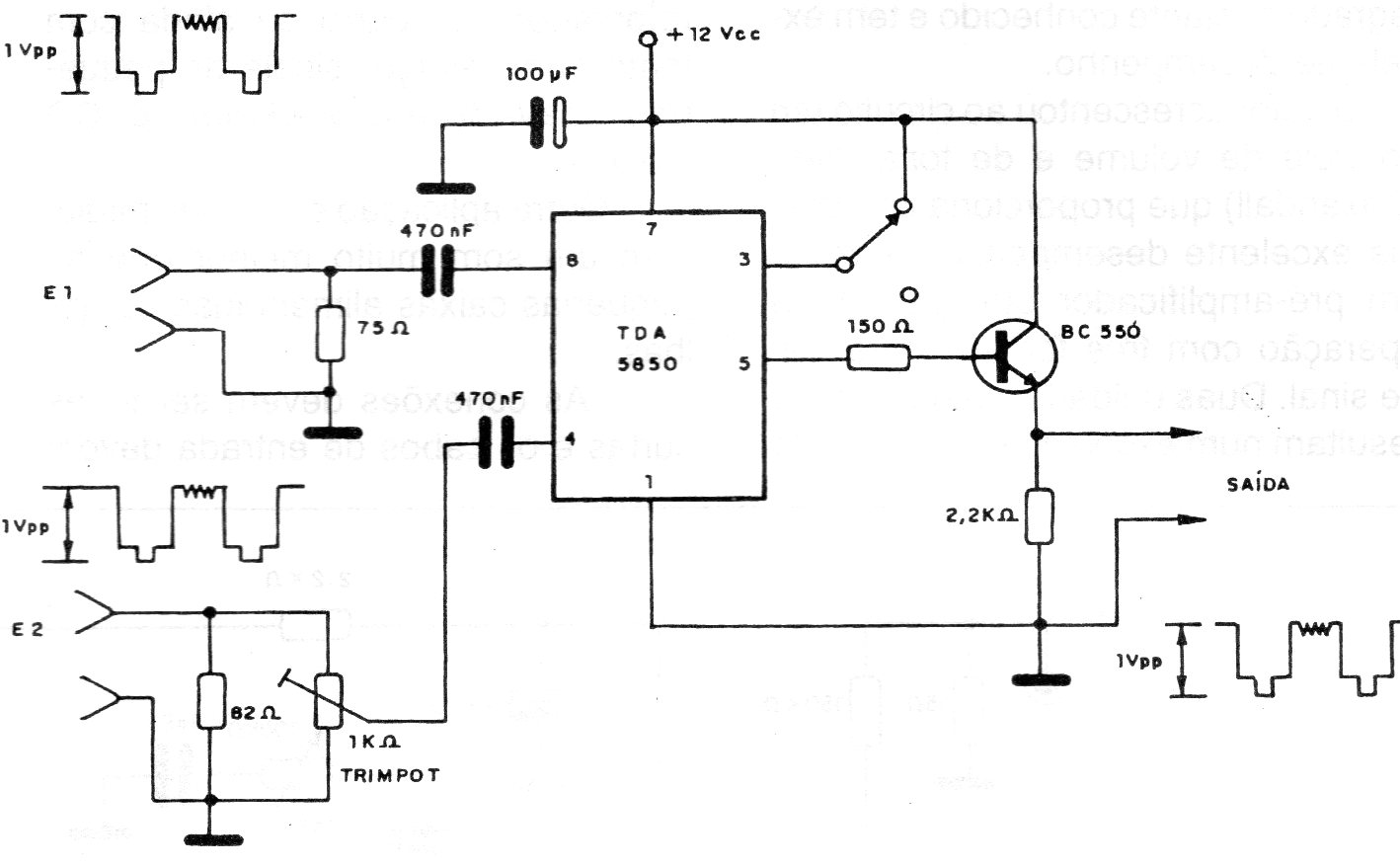
This circuit, found in a 1995 documentation, is intended for switching composite RGB video signals such as those obtained in video games and CD players. The circuit uses a component that is not very common today, the integrated circuit.
This circuit, found in a 1995 documentation, is intended for switching composite RGB video signals such as those obtained in video games and CD players. The circuit uses a component that is not very common today, the integrated circuit.