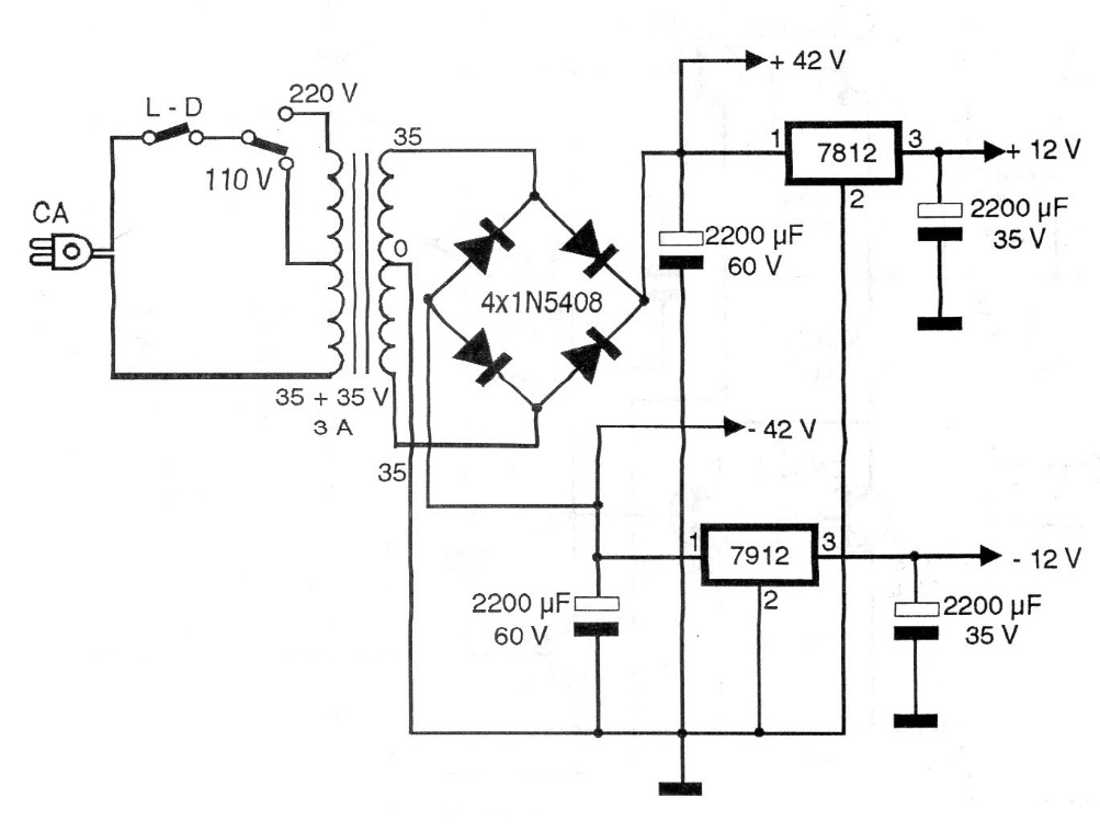
This circuit supplies a voltage of 42 V, plus a symmetrical voltage of 12 V with 1 A. The voltage regulators must be mounted on heat sinks. The transformer is 35 + 35 V with 3 A.
In the figure a circuit that is the basic application of NE567 for the detection of a tone applied to...
This circuit is from an old Italian publication, using components that are no longer manufactured, but that...
We found this switching circuit in a technical documentation from National Semiconductor. The...