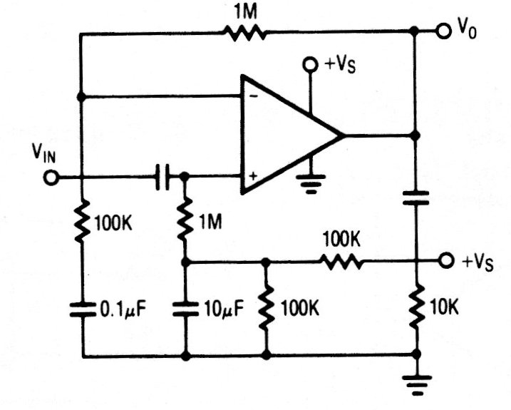
This circuit was obtained in an old manual valid for practically any type of operational amplifier. The supply voltage depends on the amplifier. The power supply does not have to be symmetrical.
This circuit was obtained in an old manual valid for practically any type of operational amplifier. The supply voltage depends on the amplifier. The power supply does not have to be symmetrical.