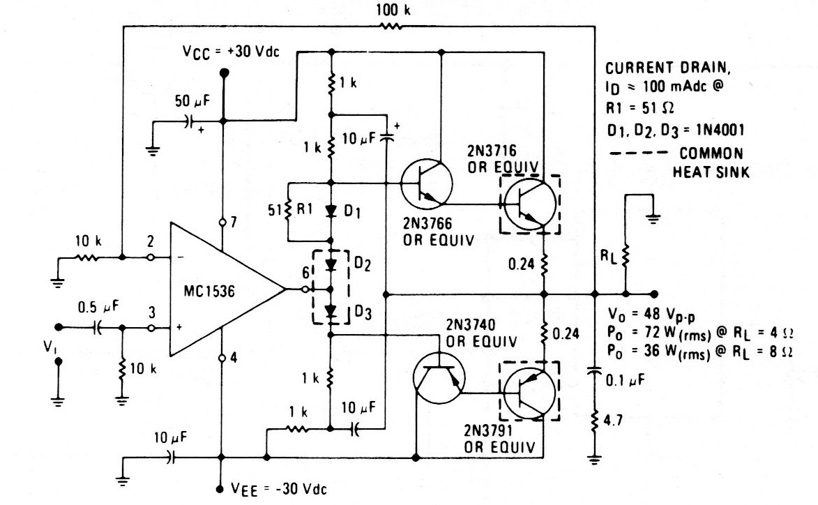
The circuit is from the manual of the integrated circuit used in the excitation of power transistors. The 30 V symmetrical supply should have a few amps of capacity.
This circuit is intended to manipulate a transmitter (CW) from coded audio signals recorded on a...
This circuit is from a publication from the 60's. The transistors are germanium of the time....
The integrated circuit used is a double 741 from SGS. The transformer is the critical component of the...