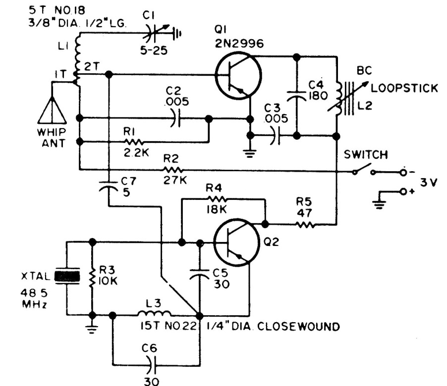
With this circuit it is possible to receive signals from the 150 MHz band on common AM radios for the medium wave band. The circuit is suggested by an American publication to hear signals from police vehicles.
With this circuit it is possible to receive signals from the 150 MHz band on common AM radios for the medium wave band. The circuit is suggested by an American publication to hear signals from police vehicles.