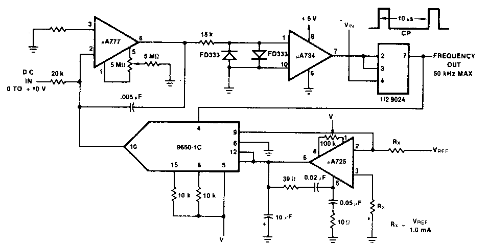
This circuit was found in documentation from the 90s. The components used are not common today. The circuit can be adapted to employ modern equivalent components.
This high-gain digital amplifier uses general-purpose transistors. The supply voltage is logic...
We found this circuit in the March 1993 issue of Electronis Now magazine. The circuit uses common...
Using an LDR as a sensor and an operational amplifier this circuit was found in the Encyclopedia of...