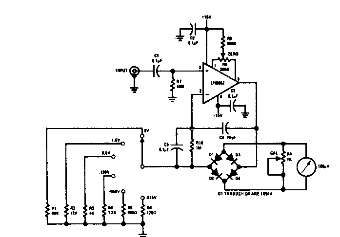
We found this circuit in an old publication. The components used are rare today. Accuracy depends on the resistors in the input selection network. The circuit operates from 10 to 500 kHz.
This circuit was obtained from an 80's documentation from General Electric. The circuit uses an...
The base of this circuit is one of the four Norton amplifiers existing in an LM3900 integrated circuit....
We found this circuit in an old publication. The components used are rare today. Accuracy depends on...