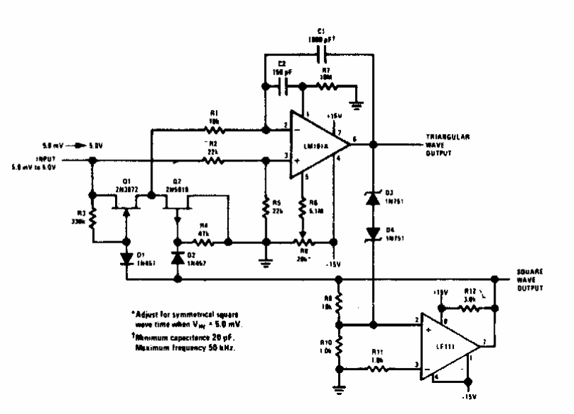
This circuit was found in documentation from the 80s. The components are from the time, but the configuration can be adapted to use modern components.
We found in an old documentation how to use a 555 as a monostable key. The circuit should not be...
This configuration shows how to use two National Semiconductor 4 A amplifiers bridged. The circuit is...
This circuit is suggested by Motorola in its 1990 Linear Databook. The integrated circuit is no...