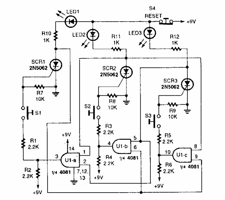
We found this circuit in a Popular Electronics from the 80s. It is a game of reaction speed for 3 competitors. Indicator LEDs are used.
Among the alternative energy sources, one of the most promising is that represented by Astro-Rei....
This sensitive bio-monitoring circuit was found in the December 1984 issue of Radio Electronics magazine....
Found in a 1960s Electronic Design, this circuit provides a signal from the sensing of an analog...