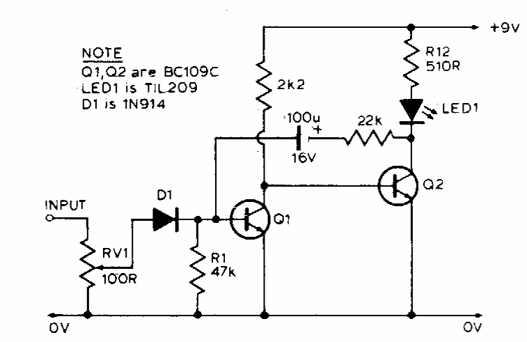
This circuit triggers an LED when the input signal exceeds the peak, or the value set in RV1. The transistors can be the modern equivalents BC549.
The L200 integrated circuit consists of a 5-terminal current regulator in a TO-22O enclosure that...
This is a circuit that appears several times in this section and in articles. It is a preamplifier for...
This receiver for the AM band with 6 transistors was manufactured in the 60's in Japan. The power...