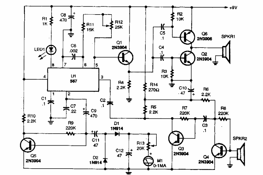
Found in Popular Electronics from the 90s, this circuit is based on a PLL567 and employs high-end or ultrasonic speakers depending on the frequency of oscillations.
DC motors of 6 to 12 volts and currents of up to 2 amps can be controlled with this circuit. The...
This is an amplifier that uses a pickup coil placed next to the telephone set and the listening is done in...
This circuit was found in a French documentation from the 80's. The circuit must be powered by a...