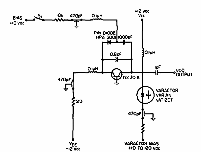
This circuit was found in specialized microwave documentation from the 1960s. The circuit makes use of a varicap, and the transistor is a microwave type.
Taken from a 1956 Raytheon transistor manual, this circuit uses varistors to obtain modulation of a signal...
September 2017 - Mouser Electronics is already stocked with NXP MRF13750H transistors for RF power...
This circuit has appeared in several versions in this section and on our website. The transistors can be...