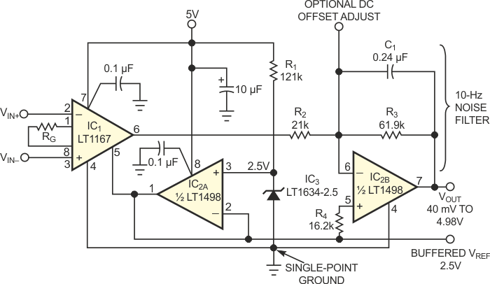
Using circuits from Analog Devices, this circuit does not need a symmetrical power supply. It is also offset adjustable and is based on the LT1498 and LT1167 op amps.
In this circuit the CA3140, an operational amplifier, is used as a comparator with the zener diode...
This linear LED scale circuit was found in the February 1992 issue of Radio Electronics magazine. Note...
This amplifier stage without an output transformer was found in Radio Electronics magazine from...