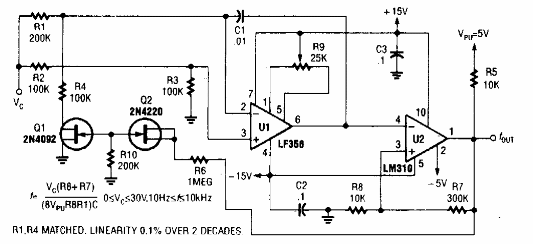
This circuit generates signals from 10 Hz to 10 kHz. We found it in a Popular Electronics from the 90's. The components admit equivalents.
This sophisticated inverter circuit of excellent performance was found in a French publication in 1995. The...
The integrated circuit used in this application is the Texas Instruments LMV358A, a low voltage...
This circuit is from 80s documentation, using still common CMOS components. The display is 7...