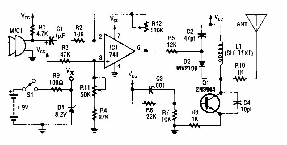
This circuit was found in an Electronic Experimenter Handbook from the 90's. The coil can be formed by 4 turns of wire 28 with 0.5 cm diameter without core for the FM band.
Found in a magazine 73 for radio amateurs, in a 90's edition, this circuit uses a general-purpose FET...
The selected circuit causes a 12 V lamp with a current of up to 500 mA for the BD135 transistor to flash at...
This is one of the many applications of the 555. We found it in the November 1992 Radio...