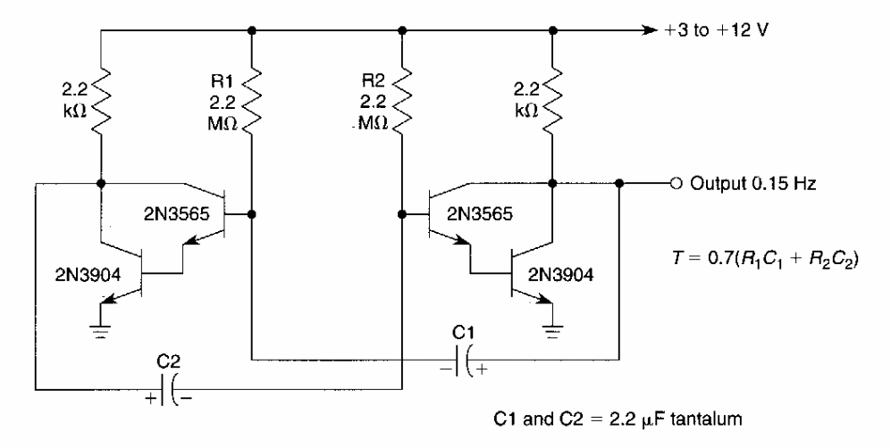
This circuit for very low frequencies was found in an American documentation from the 90's. Transistors are for general use and the frequency depends on C1 and C2.
We found this circuit in the National Semiconductor Audio Handbook of 1977. The circuit produces...
This stage was used in old audio ampliiers and radios from the 1950s and 1960s. It uses one of the...
If the battery is good, the LED flashes. This simple tester uses an LM3909 integrated circuit. We found...