Level change circuit with negative output (CB21597E)
Details
Written by: Newton C. Braga
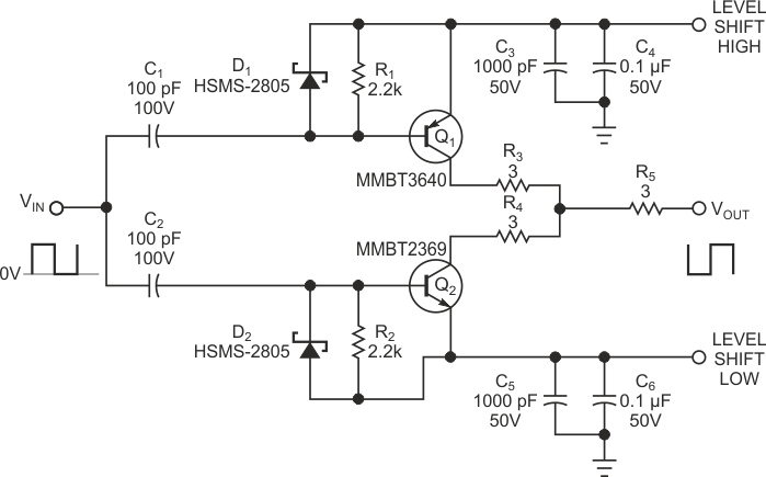
Found in documentation from ON Semiconductor, this circuit provides a rectangular output signal with negative voltage levels. The circuit operates on voltages from -9 to 8 V.