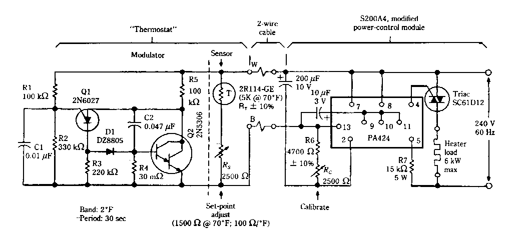
This zero-crossing switch circuit was found in documentation from the 1990s. GE's PA424 is the main element of the circuit, uncommon today.
This circuit consists of a simple continuity test with two transistors forming a relaxation...
This circuit is a manual of 1972 RCA power transistors. The critical components of the project are...
Found in the 1974 Ferranti transistor manual, this Schmitt trigger circuit uses general-purpose transistors...