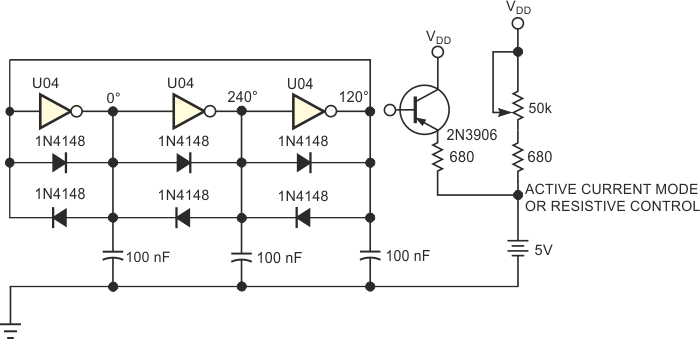
Based on 74HC digital circuits, this circuit generates signals in three phases. The frequency depends on the capacitors and the transistor is a general-purpose type. The oscillation point is set on the potentiometer.
Based on 74HC digital circuits, this circuit generates signals in three phases. The frequency depends on the capacitors and the transistor is a general-purpose type. The oscillation point is set on the potentiometer.