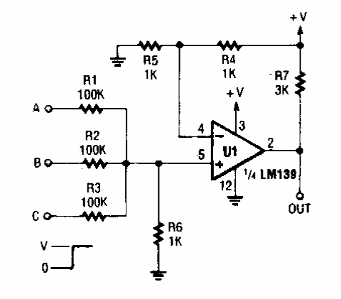
Using a voltage comparator, we find this AND gate on a Popular Electronics from the 90s. The supply voltage is according to the logic.

Using a voltage comparator, we find this AND gate on a Popular Electronics from the 90s. The supply voltage is according to the logic.
