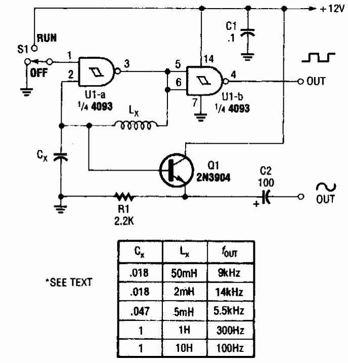
In the figure we have the way to implement a sinusoidal oscillator with the 4093 IC. The component values are given by the table. The circuit is from a Popular Electronics from the 90s.
This configuration (using a logic gate with TTL compatible output) uses an amplifier transistor to obtain...
Placed near a common receiver, this oscillator is intended to generate a beating signal to receive...
Published in the September 1973 issue of Radio Electronics magazine, this diagram may be useful to...