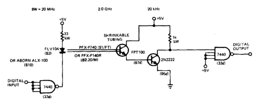
This circuit can be used in fiber optic links or even direct links to microcontrollers and other TTL applications. The circuit is from documentation from the 70s and must be powered by a voltage of 5 V. Equivalent ports can be used, since in both cases the 7400 is used as an inverter.




