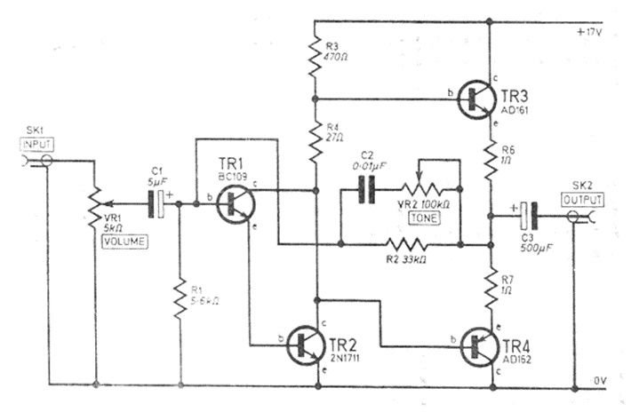
The circuit we present was found in an English magazine from 1973. The complementary pair of power transistors AD161 and AD162 were very popular at the time, enabling the construction of good amplifiers up to 5 or 6 W. If the reader finds these transistors in scrap, they can use it in the presented circuit, replacing TR1 with a BC548 and TR2 with a 2N2222 or BD135. The power supply is 12 V to 15 V with at least 1 A.




