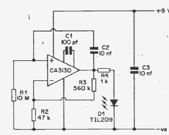
Found in an English documentation from 1977, this flasher or pulser circuit drives an LED. The frequency depends on C2.

Found in an English documentation from 1977, this flasher or pulser circuit drives an LED. The frequency depends on C2.