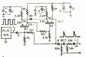
This multivibrator circuit was published in the September 1951 Radio Electronics magazine. Transistors are germanium types of the time.

This multivibrator circuit was published in the September 1951 Radio Electronics magazine. Transistors are germanium types of the time.
