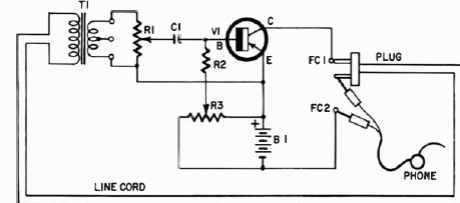
The values of the components in this experimental circuit are those of the previous circuit. The headphone is high impedance magnetic and the germanium transistor.

The values of the components in this experimental circuit are those of the previous circuit. The headphone is high impedance magnetic and the germanium transistor.
