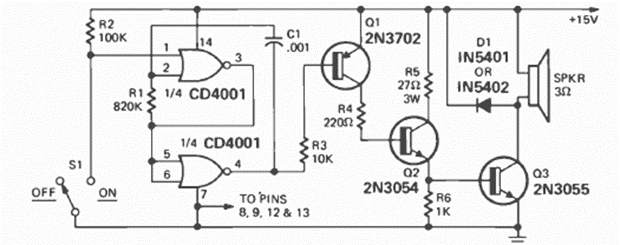
This alarm oscillator was found in the December 1974 issue of Radio Electronics magazine. The power transistor must be equipped with a good heat sink. The Frequency basically is given by C1.
This resistive load circuit for source testing was found in a 1991 publication. Power transistors must be...
No information is given about the transformers in this circuit suggested by Motorola in a 1968...
This circuit was obtained from the February 1990 issue of Radio Electronics magazine. The circuit...