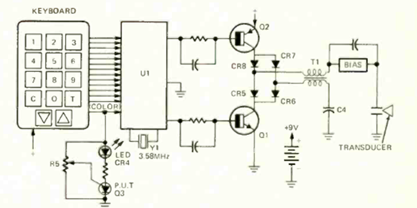
This ultrasonic digital remote-control transmitter was found in the January 1976 issue of Radio Electronics magazine. The components are from the period. The IC is from the period.
We found this circuit in an old documentation from the 70s, but it can be assembled with more...
This circuit controls a fan in the car, according to the temperature, activating it automatically when the...
This circuit was obtained from a 1967 General Electric documentation. The circuit makes use of...