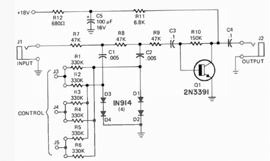
This circuit appeared in the September 1973 issue of Radio Electronics magazine and was recommended for a synthesizer project. The circuit is for audio signals and has control inputs.
This symmetrical power supply uses regulators from the 78xx and 79xx series and can be adapted to supply...
January 2017 - Mouser Electronics has announced the availability of Pulse Electronics' new...
Found in Signalite documentation from the 1960s, this circuit generates ladder pulses. The circuit...