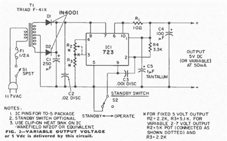
This circuit was found in the July 1971 Radio Electronics magazine. The maximum current is of the order of 50 mA.
This circuit appears elsewhere on this site, but from different sources. Using the LM3900, we find this...
This interesting source or isolation transformer also allows to vary the output voltage by...
In this circuit the CA3140, an operational amplifier, is used as a comparator with the zener diode...