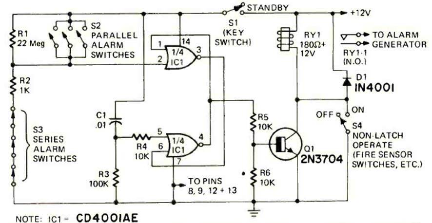
We found this circuit in the April 1975 Radio Electronics magazine. The circuit has a latch and operates with sensors connected in series and parallel. The power supply is 12 V or according to the relay.
We found this circuit in the April 1975 Radio Electronics magazine. The circuit has a latch and operates with sensors connected in series and parallel. The power supply is 12 V or according to the relay.