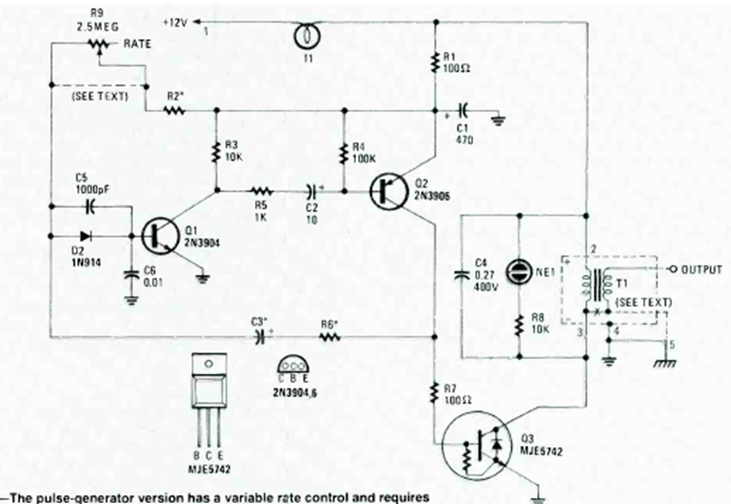
Found in the 1990 special issue of Radio Electronics Experimenter magazine, this circuit uses an automobile ignition coil. Adjustments can be made to suit the coil.
This sensitive Japanese mid-wave receiver from the 1960s has an output power of 45 mW and is...
This basic TTL watch and minute clock circuit was found in European documentation from the 1970s....
This circuit uses a pickup coil to take the signal from a telephone line without contacts. The circuit...