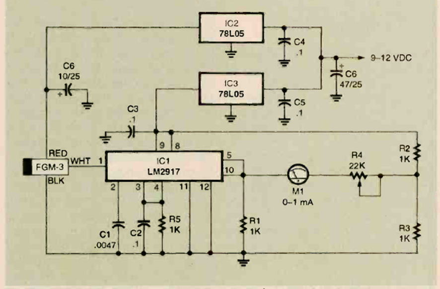
This Hall effect sensor circuit was found in the July 1998 issue of Electronics Now magazine. It is suitable for experiments with magnets in laboratories and schools.
We found this two stage transistor amplifier circuit using RC coupling in a magazine published in...
With this circuit it is possible to receive VHF stations up to 100 MHz on a common FM receiver tuned...
This passive tuned circuit was found in a 90s Popular Electronics. The coils must be according to the...