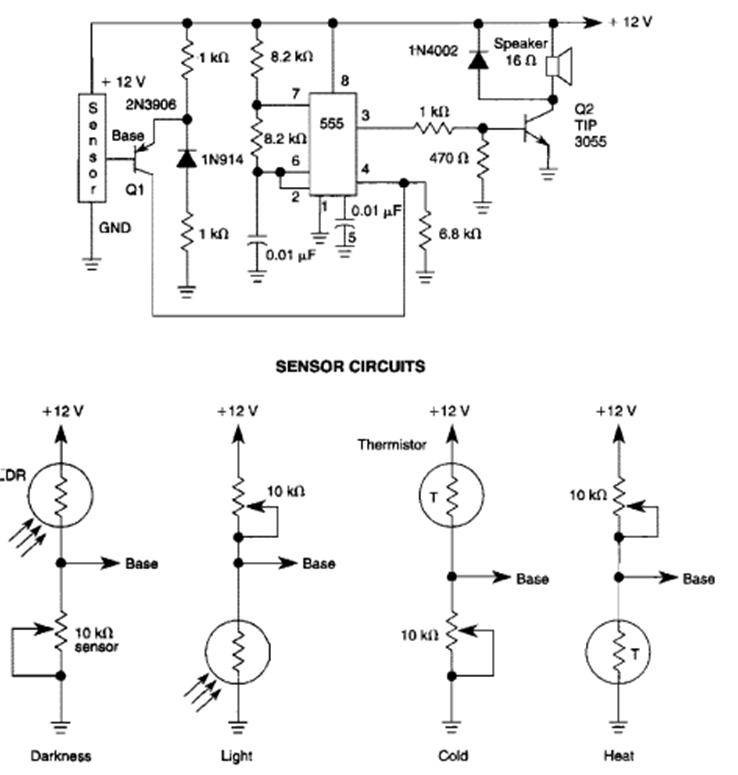
This circuit has 4 operating modes and was found in the 1995 Encyclopedia of Electronic Circuits Volume 5. The circuit works with light or heat sensors.
This shield circuit allows recording of the signal from a serial output on a cassette recorder, with...
The model aircraft spark plug filaments operate with a low voltage of the order of 1.5 V. This...
This circuit, found in US documentation, can measure the power of transmitters up to 10 W, given...